ClaudeCode使用与详解

Mr.zhuMr.zhu2025-09-02 09:01:04来源:优站库 (www.uzkoo.com)阅读:304

目录

1. 基本使用和常用指令

2.ClaudeCode和Cursor对比

3.国内如何使用

4.原理解析

5.最佳实践

6.遇到的问题

7.资料


一、基本使用与常用指令

1.1、基本使用

安装 Node.js 18+然后运行 npm install -@anthropic-ai/claude-code打开终端( PowerShell/Terminal/Cursor/VSCoNode.js — Download Node.js®de/ JetBrains IDE) ,cd 到需要分析的项目文件夹,然后输入Claude 即可


1.2、常用指令

命令

功能说明

claude

启动交互模式

claude "任务"

执行一次性任务 (比如:claude "修复这个编译错误")

claude -p "查询"

扫行一次命令后退出(比如:claude -p "解释一下这个方法")

claude -c

继续上一次对话

claude -r

继续之前的对话

claude --debug

启动交互模式,会输出详细的日志

claude commit

创建一个 Git 提交

claude --dangerously-skip-permissions

Safe YOLO模式,自动跳过所有权限确认

/init

使用 CLAUDE.md 指南初始化项目

/mcp

管理 MCP 服务器连接和 OAuth 身份验证

/memory

编辑 CLAUDE.md 内存文件

/compact

压缩对话历史,只保留上下文摘要,减少token占用

/review

请求代码审查

/clear

清除上下文,避免过多历史信息影响效率

/help

显示可用命令

/agents

创建子agent

shift+tab

模式切换:常规模式/auto-accept edits on/plan mode on

esc

中断当前任务

exit 或 Ctrl+C

退出 Claude Code 模式

0
0

二、ClaudeCode和Cursor对比
0
0
0
0

https://v2ex.com/t/1143327

推荐方式:IDE(Cursor/AS/VSCode等)+ Claude Code Pro;

日常主力:使用 Cursor Pro 进行日常编码、代码补全和快速修复。

重构利器:当达到 Cursor 的软限制,或需要处理超过 75k tokens 的超大上下文时,使用 Claude Code Pro 作为"强力重构工具"。

自动化:将 claude 命令行工具集成到 CI/CD 流程中,用于自动化的测试驱动修复,同时保持 Cursor UI 的整洁。

如果说 Cursor 是你的开发搭子,那 Claude Code 就更像是一个懂代码、懂上下文、懂需求、还能动手的高级程序员,对于追求效率的程序员,Claude Code 无疑是目前最值得入手的 AI 开发工具之一


三、国内如何使用

3.1 设置vpn代理(注意要设置全局代理或者命令行代理)

终端中先设置vpn代理,比如下面所示(根据自己的vpn自行设置):
0
export https_proxy=http://127.0.0.1:33210 http_proxy=http://127.0.0.1:33210 all_proxy=socks5://127.0.0.1:33211
在终端/IDE终端/插件中即可打开使用
0


3.2 AnyRouter代理网站(使用Linux.do登录)

https://anyrouter.top/register?aff=U7Y8

0

3.3 结合Kimi-K2使用

Kimi充值、创建API Key:Moonshot AI 开放平台 - Kimi 大模型 API 服务
0
配置key和url
Linux/Macexport ANTHROPIC_AUTH_TOKEN=xxxexport ANTHROPIC_BASE_URL=https://api.moonshot.cn/anthropic/
Windowscmdset ANTHROPIC_AUTH_TOKEN=xxxset ANTHROPIC_BASE_URL=https://api.moonshot.cn/anthropic/
PowerShell$env:ANTHROPIC_AUTH_TOKEN="xxx"$env:ANTHROPIC_BASE_URL="https://api.moonshot.cn/anthropic/"


使用claude命令打开即可正常使用
0


3.4 结合Qwen3-Coder使用

大模型服务平台百炼控制台申请API-KEY
0

费用预览

0

阿里云登录 - 欢迎登录阿里云,安全稳定的云计算服务平台

配置key和url
Linux/Macexport ANTHROPIC_AUTH_TOKEN=xxxexport ANTHROPIC_BASE_URL=https://dashscope.aliyuncs.com/api/v2/apps/claude-code-proxy
Windowsset ANTHROPIC_AUTH_TOKEN=xxxset ANTHROPIC_BASE_URL=https://dashscope.aliyuncs.com/api/v2/apps/claude-code-proxy


使用claude命令打开即可正常使用
0


3.5 结合GLM4.5使用

申请key:智谱AI开放平台
0

配置key和url
Linux/Macexport ANTHROPIC_AUTH_TOKEN=xxxexport ANTHROPIC_BASE_URL=https://open.bigmodel.cn/api/anthropic
Windowsset ANTHROPIC_AUTH_TOKEN=xxxset ANTHROPIC_BASE_URL=https://open.bigmodel.cn/api/anthropic


使用claude命令打开即可正常使用
0
0
0

不同模型效果:Claude-4.0-sonnet -> Qwen3 Coder -> Kimi K2 -> GLM 4.5 



四、原理解析

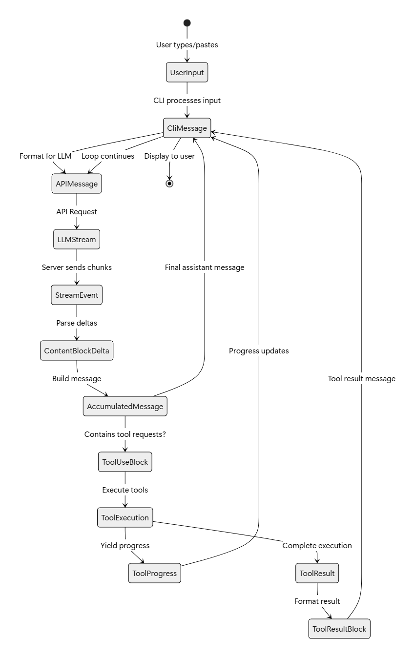
shareAI‑lab 的团队对 Claude Code 进行了彻底逆向,并把完整的研究资料、中间的分析过程全部 po 了出来,并开源在github上:https://github.com/shareAI-lab/analysis_claude_code

0

系统架构:

0

Agent Loop核心循环机制

0

三层记忆架构

0

工具执行引擎

0

SubAgent架构与Task工具机制

0

整个Claude Code系统的核心围绕着一个名为 tt 的异步生成器函数运转。该函数统筹协调从用户输入、LLM通信到工具执行的所有交互环节

0


0
0

五、最佳实践

5.1  内存管理

Claude.md文件就类似于Cursor的Rules文件,规定了AI怎样生成代码,可以指定代码风格、开发环境、仓库规范等

也可以在对话中,输入#号向Claude.md动态添加内容

内存类型

位置

用途

使用案例示例

项目内存

./CLAUDE.md

项目的团队共享指令

项目架构、编码标准、常见工作流程

用户内存

~/.claude/CLAUDE.md

所有项目的个人偏好设置

代码样式偏好、个人工具快捷方式

在启动 Claude Code 时都会自动加载到上下文中。


5.2 MCP设置、管理和使用

0

作用域

可用范围

配置位置 / 添加方式

命令示例

适用场景

Local(默认)

仅当前目录有效

~/.claude.json → projects 下对应当前路径的配置

claude mcp add不加 -s 时默认为 Local

个人项目中的专用工具;实验性、临时工具。

User(全局)

所有目录 / 所有项目均可用

全局用户级配置(由 -s user 标志写入)

claude mcp add -s user

常用基础工具:文件系统访问、数据库客户端、常用运维工具等。

Project(团队共享)

同一项目仓库内所有成员共享

项目根目录中的 .mcp.json

claude mcp add -s project (生成 / 更新 .mcp.json)

团队协作项目的统一工具配置;项目特定的 API、构建、部署、数据接入工具。

添加MCP

方法1:简单的命令行工具

Claude Code提供了简单的命令行工具来添加MCP服务器:

claude mcp add[args...]

# 示例

claude mcp add my-filesystem -- npx -y @modelcontextprotocol/server-filesystem ~/Documents


方法2:编辑配置文件

macOS/Linux: ~/.claude.jsonWindows: %USERPROFILE%\.claude.json配置方法和其他mcpserviewhost一致{  "mcpServers": {    "filesystem": {      "type""stdio",      "command""npx",      "args": ["-y""@modelcontextprotocol/server-filesystem""/Users/username/Documents"],      "env": {}    }  }}

然后重启重启Claude Code生效


方法3:项目级配置

claude mcp add shared-tools -s project -- npx -y @your-team/mcp-tools

这会在项目根目录创建.mcp.json文件:

{  "mcpServers": {    "shared-tools": {      "command""npx",      "args": ["-y""@your-team/mcp-tools"],      "env": {}    }  }}


0


管理MCP:

claude mcp list             # 查看已配置的服务

claude mcp get# 查看服务详情

claude mcp remove# 删除服务

0


常用的MCP

自动化网页操作、爬虫、测试:claude mcp add puppeteer -user -- npx -y @modelcontextprotocol/server-puppeteer数据库连接: claude mcp add postgres -user -e DATABASE_URL=your-db-url -- npx -y @modelcontextprotocol/server-postgres搜索引擎 :claude mcp add slack -user -e SLACK_TOKEN=your-token -- npx -y @modelcontextprotocol/server-slack时间管理:claude mcp add time -user -- npx -y @modelcontextprotocol/server-time思维链:claude mcp add thinking -user -- npx -y @modelcontextprotocol/server-sequential-thinking

MCP最佳实践

按需添加:不要一次性添加太多MCP服务器,会影响性能定期清理:使用claude mcp remove删除不用的服务器安全第一:只添加可信的MCP服务器,特别是需要网络访问的备份配置:定期备份~/.claude.json文件团队协作:使用project作用域共享常用配置

5.3. 常见的工作流程

Claude Code 不强制执行特定的工作流程,可以灵活地按照自己的意愿使用它,但有几种有效使用 Claude Code 的成功模式值得推荐:

模式1:探索、规划、编码、提交(适用于解决许多问题)

要求 Claude 读取相关文件、图像或 URL ,提供一般指针(“读取处理日志记录的文件”)或特定文件名(“读取 logging.py”),但明确告诉它现在不要编写任何代码。在处理复杂问题时,可以考虑使用子Agent,来验证细节或者分析可能遇到的问题。Claude制定一个解决特定问题的计划,建议使用“Think”一词来触发扩展思考模式"think" < "think hard" < "think harder" < "ultrathink."要求 Claude 在代码中实现其解决方案 ,明确要求它在实现解决方案的各个部分时进行验证要求 Claude 提交结果并创建拉取请求 。如果相关,这也是让 Claude 更新任何 README 或变更日志的好时机,并解释其刚刚执行的操作。
步骤 1-2 至关重要——如果没有这些步骤,Claude 往往会直接开始编写解决方案。虽然有时你希望如此,但让 Claude 先进行研究和规划,可以显著提高需要深入思考的问题的效率。


模式2:编写测试,提交;编码,迭代,提交

这是 Anthropic 最喜欢的工作流程,适用于那些可以通过单元测试、集成测试或端到端测试轻松验证的变更。通过代理编码,测试驱动开发 (TDD) 变得更加强大

让 Claude 根据预期的输入/输出对编写测试 。明确说明你正在进行测试驱动开发,这样可以避免创建模拟实现告诉 Claude 运行测试并确认它们失败 。明确告诉它在此阶段不要编写任何实现代码 通常会有所帮助。当您对测试满意时 ,请 Claude 提交测试要求 Claude 编写开发代码 ,并指示它不要修改测试代码。通常需要多次迭代来编写代码、运行测试、调整代码,然后再次运行测试一旦您对更改感到满意 ,请要求 Claude 提交代码

模式3:编写代码,截图结果,迭代

与测试工作流程类似,您可以为 Claude 提供可视化目标

为 Claude 提供一种获取浏览器屏幕截图的方法 (例如,使用 Puppeteer MCP 服务器 、 iOS 模拟器 MCP 服务器 ,或者手动将屏幕截图复制 / 粘贴到 Claude 中)。通过复制/粘贴或拖放图像,或为 Claude 提供图像文件路径,为 Claude 提供视觉模拟 。要求 Claude 在代码中实现设计 ,截取结果的屏幕截图,并进行迭代,直到其结果与模拟相匹配。

5.4 提供清晰的具体的指导

更具体的指导能显著提高ClaudeCode的成功率,尤其是在首次尝试时。预先给出清晰的指示,可以减少后期调整的几率。

Poor  

Good

add tests for foo.py  为 foo.py 添加测试

write a new test case for foo.py, covering the edge case where the user is logged out. avoid mocks

为 foo.py 编写一个新的测试用例,涵盖用户注销的边缘情况。避免模拟

why does ExecutionFactory have such a weird api?

为什么 ExecutionFactory 有这么奇怪的 api?

look through ExecutionFactory's git history and summarize how its api came to be

查看 ExecutionFactory 的 git 历史记录并总结其 API 是如何形成的

add a calendar widget  添加日历小部件

look at how existing widgets are implemented on the home page to understand the patterns and specifically how code and interfaces are separated out. HotDogWidget.php is a good example to start with. then, follow the pattern to implement a new calendar widget that lets the user select a month and paginate forwards/backwards to pick a year. Build from scratch without libraries other than the ones already used in the rest of the codebase.

查看主页上现有小部件的实现方式,以了解相关模式,特别是代码和界面的分离方式。HotDogWidget.php 是一个很好的入门示例。然后,按照该模式实现一个新的日历小部件,允许用户选择月份,并向前/向后翻页选择年份。从头构建,无需使用代码库中其他部分已使用的库以外的库。



六、遇到的问题
1. Unalbe to connect to Anthropic services
0

解决方案:终端中设置代理或者使用ClaudeCode+Kimi2




2. Error: File content (465.8KB) exceeds maximum allowed size (256KB). Please use offset and limit parameters to read specific portions of the file, or use the Grep Tool to search for specific content.
0

输入过多,分段输入或者先进行预处理保留关键信息给到模型,避免被截断

分心NPE崩溃就出现了这种情况,100+个Crash的csv(包含 fullstack mr等信息)内容过长导致分析结果不全。

gemini


3. 执行npm install -g @anthropic-ai/claude-code之后,在cmd上输入claude后出现:‘claude' 不是内部或外部命令,也不是可运行的程序

我的node.js版本是20的,升级一下node.js版本到最新的(22)即可


4. claude突然用不了了,重新安装提示安装目录非空
0

解决方案:

首先手动删除有问题的目录:rm -rf /home/yabin/tools/node-v20.19.0-linux-x64/lib/node_modules/@anthropic-ai/claude-code清除 npm 缓存(可选但推荐):npm cache clean --force重新安装:npm install -@anthropic-ai/claude-codeOAuth error: Port 54545 is already in use. Please ensure no other applications are using this port.关闭多余的端口



七、资料

ClaudeCode官网:https://www.anthropic.com/claude-code将 Claude Code 添加到您的 IDE - Anthropic

【推荐】How Anthropic teams use Claude Code:https://www-cdn.anthropic.com/58284b19e702b49db9302d5b6f135ad8871e7658.pdfHow Anthropic teams use Claude Code \ Anthropic

【推荐】Claude Code: Best practices for agentic coding Claude Code Best Practices \ Anthropic

【推荐】Claude Code: An analysis Notion

【推荐】claudecode指南  https://github.com/zebbern/claude-code-guide?tab=readme-ov-file#-mcp-integration

【推荐】Claude Code 添加 MCP 服务器完整指南 https://www.cursor-ide.com/blog/claude-code-mcp-add

【推荐】Claude Code: An analysis:Notion

【推荐】Anthropic官方演示:30分钟精通Claude Codehttps://www.bilibili.com/video/BV1vSjJzBEsY

【推荐】ClaudeCode新手指南:https://www.bilibili.com/video/BV1kv3ez2E2B

【推荐】Claude Code 遭深度逆向!核心技术架构被 95% 还原Claude Code 遭深度逆向!核心技术架构被 95% 还原

【推荐】Anthropic 官方最新揭秘:内部这样使用 Claude Code 效率翻倍!https://zhuanlan.zhihu.com/p/1932065757774211008

Claude Code 用法全面拆解!26 项核心功能 + 实战技巧 https://zhuanlan.zhihu.com/p/1928918331810886674

Cursor vs Claude Code:https://www.reddit.com/r/cursor/comments/1j21lo8/cursor_vs_claude_code/

Cursor 与 Claude Code: AI 编程助手深度对比: https://v2ex.com/t/1143327

Claude Code 为什么突然火了?聊一下Claude Code 跟 Cursor 之间的区别 https://juejin.cn/post/7523712612534665242

用了 Claude Code 之后,我不再续费 Cursor 了!国内使用 Claude Code 教程 https://juejin.cn/post/7524987001784860706

https://www.bilibili.com/video/BV1g7gNzkEkh

ClaudeCode切换不同模型的git开源代码:https://github.com/musistudio/claude-code-router

ClaudeCode最佳实践:https://www.youware.com/project/12j7l4bqao

ClaudeCode系列视频:https://www.bilibili.com/video/BV1BHNzzuEaN

The future belongs to people who can just do things  https://ghuntley.com/dothings/

Kimi-K2文档:https://moonshotai.github.io/Kimi-K2/

Claude 4 VS Kimi K2 VS Qwen VS GLM! 60分钟烧钱实测Claude Codehttps://mp.weixin.qq.com/s/8wnEWMx2VlCp4XCMn8K6XQ

GLM4.5官方支持对接 → Claude Codehttps://linux.do/t/topic/822607

GLM-4.5: Reasoning, Coding, and Agentic Abililties:https://z.ai/blog/glm-4.5

Claude Code is All You Needhttps://x.com/trq212/status/1944877527044120655


猜你想看

为什么文件占用的空间会大于文件实际大小
干锅酱、煲仔酱、广式烧汁、鲍汁、各种万能酱汁配方,超实用
实木颗粒、生态还是指接板?最具争议的零甲醛禾香板,是真还是假
逆水寒手游四海听风奇遇怎么做
剧情电影《忘不了》解说文案
正确洁肤,走好护肤第一步
人社部发布重磅信息,人均养老金出炉,你拖后腿了吗?
4S店常见套路,不想被坑就看这个,教你不吃亏
早晚跑步哪个时间段对身体最好?
仲裁与诉讼的区别是什么?
阴道炎容易反复发作,用这6个方法提前预防阴道炎的发生
汽车暴晒中控大屏死机了,教你一招重新恢复
全面,干货!关于公积金的使用解说
图解汽车的构造与原理,一文看懂
女人不忠?这些细节让她无处可藏!
赵丹的名言
冬季脑梗高发 学会“120”识别法早治疗
刘诗诗 这张脸绝了
转存!初入职场不用慌!做好这些事
福特2.0T和大众2.0T技术对比

推荐站点